Overview
This guide shows how to setup a generic Linux device to connect to Bytebeam. We assume you are using u-boot for the bootloader. If you are using a different bootloader please get in touch with us at support@bytebeam.io and we would be happy to guide you through the process.Partition Schema
Create the following partitions on the device Partition 1 - Boot partition of size around 100MB. Partition 2 - Root partition 1 (contains rootfs of Linux distro). Partition 3 - Root partition 2 (of size same as Root partition 1). Partition 4 - Download partition (to store application data)
- Mount the boot partition at /uboot.
- Mount the root partition 2 at /mnt/next_root.
- Mount the download partition 2 at /mnt/download.
Customizing u-boot for OTAs
Bytebeam uses uboot as the bootloader in order to support rollback feature, during rootfs updates. U-boot can be configured with the help of a boot script called boot.scr.Root Switch Logic
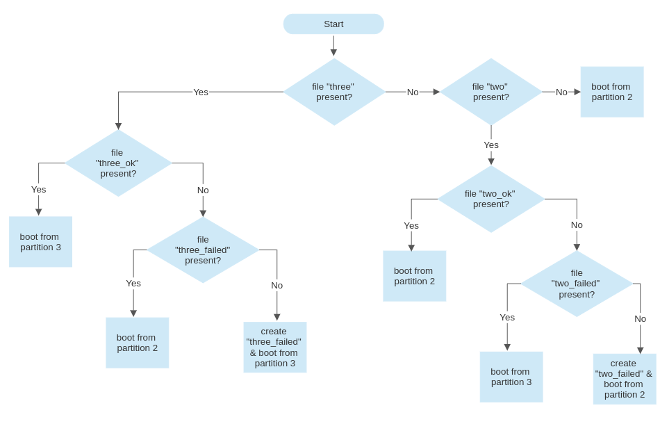
This section explains the workings of u-boot for choosing the right partition to boot from. Understanding this section is required to be able to troubleshoot any issues you may face. At a high level, we configure u-boot to look for a specific file in the boot partition to know which partition to boot form. For example, if file “two” is present, uboot boots from partition 2, and if file “three” is present, uboot boots from partition 3. The following flowchart explains the Root Switch logic in detail.